On 14 May 2024, Russia’s Chamber of Commerce and Industry (ТПП) published a press release, according to which another session of the Russian-Georgian Business Council was held held where, among other topics, the idea of transitioning to the use of rubles and lari in cash settlements between Russia and Georgia.
The Russian-Georgian Business Council was established on 7 February 2023. The head of the Board of Directors of «ИК Румб» LLC and the Vice President of the National Fund for the Protection of Cultural and Historical Heritage and Development of Sustainable Tourism, Iuri Balashov, was appointed as the chairman of the Council.
According to the press release, the Vice President of the Chamber of Commerce and Industry Vladimir Padalko declared that Georgia and Russia should transition to bilateral payments in national currency, adding that “he has no doubts that our relations will develop and not be frozen”. The welcoming letter of the Deputy Minister of Economy of the Russian Federation Dimitri Volvachi was also read during the meeting.
According to the press release, business representatives participated in the session in-person and via video calls, including the owner of Glamping in Georgia Vitali Iazvenko, the sales manager of VR Holding Marika Burchuladze, the General Manager of the company Green Garden—Tamara Berulava, the owner of the company Трипспейс—Soso Guruli, the founder of the Georgian television company “Saperavi” Dimitri Kostarov, the General Director of the Business Development Agency Nikolai Tubenshliak, Deputy Chairman of the Russian-Georgian Business Council Semion Nadashvili, and others.
What we know about the Georgian business participants of the session from open data:
Vitalyi Iazvenko is a citizen of Russia, who in June 2019 founded Jewelberry Georgia LLC, having been a 100% shareholder of the company until August of the same year. Since then, Gvantsa Mikuchadze became owner of a 50% share. From May 2023 the shareholders of the company are Gvantsa Mikuchadze (50%) and JB Shuaguli Invest LLC (50%).
It should be noted that JB Shuaguli Invest LLC was founded on 13 October 2022. On 11 May 2023 it changed its name and was registered in the business register as Jewelberry Invest LLC, the shareholders of which are: Vitalyi Iazvenko, /Russian Federation/ - 19%; Vitalyi Obotin, /Russian Federation/ - 38%, Egor Podolskyi, /Russian Federation/ - 20%; Giorgi Sherazadishvili, /Russian Federation/ - 19%; Marina Vekilova, /Russian Federation/ - 4%.
As for Vitalyi Iazvenko’s business partner Gvantsa Mikuchadze - she is the founder of the hotel complex “Shuaguli” and is the wife of the former judge sanctioned by the U.S. Valerian Tsertsvadze. “Shuaguli” is a multifunctional complex spread across multiple hectares in the village of Tsilkani in the Mtskheta region, containing multiple spaces, an artificial lake, plant nursery, and tourist/event services. Jewelberry Glamping Georgia, which offers visitors hotel services, is based on the territory of Shuaguli. According to “Shuaguli’s” identification code, its manager is Event Garden LLC, 100% of of which are owned by Valerian Tsertsvadze, with Gvantsa Mikuchadze as its Director.
“Shuaguli” complex. Source: FB page - Shuaguli • შუაგული
Apart from Valerian Tsertsvadze, among sanctioned judges are Mikheil Chinchaladze, Levan Musuridze, and Irakli Shengelia. Within the framework of the sanctions, according to a statement by the United States Secretary of State, Antony Blinken, visa restrictions were imposed on them due to their involvement in significant corruption (the visa restrictions apply to their immediate family members as well). Valerian Tsertsvadze owns a 50% share of the Green Space Shuaguli LLC, registered in 2021 (Konstantine and Levan Abzianidze each own 25%). According to the register, the liquidation process of this company has been ongoing since 2022, although the status of the company is still listed as active and it continues to function.
Gvantsa Mikuchadze owns100% of iTechnics LLC and City Garden LLC She also owns 70% of the Mistore LLC registered in 2020, while Leval Noniashvili owns the remaining 30%.
“Georgian Dream” often expresses its support for the sanctioned judge, along with his three colleagues, not only through public statements, but also by, for instance, not passing the measure to create a temporary investigative service that would look into the activities of the judges on 19 April 2023, which would have determined the basis and motivations for the sanctions.

Marika Burchuladze, who also participated in the forum according to the press release of the Chamber of Commerce and Industry, is the Sales Manager of VR Holding LLC The holding company was founded by Noshrevan (Noshiko) Namoradze, who is noteworthy for his statements supportive of the government and, in return, receiving significant benefits according to information spread by the media.
The list of large businesses owned by Noshrevan Namoradze is impressive, such as:
Krtsanisi Royal Residence LLC - as of 12 December 2018, Namoradze was the owner of 100% of the company. Since 26 September 2019 the owners (50%-50%) were Noshrevan Namoradze and Russian citizen Kiril Ivanichev. On 24 October of the same year the share distribution changed - 66/34. On 4 September 2020 it went back to 50/50. Since 6 April 2021, Noshrevan Namoradze once again became the owner of 100% of the company.
VR Vake Towers LLC - 100%
VR Shekvetili Resort LLC - VR Lisi LLC (owner Noshiko Namoradze - 100%) - 100%
Tabori Forest-Park Resort LLC - 100%
VR Construction LLC - 100%
VR Royal Service LLC - 100%
VR Windows LLC - 100%
VR Management LLC - 100%
Samgori Shopping Center LLC - 100%
Villa LLC - 100%
KRTSANISI VILLA RESIDENCE LLC- 100%
Modern House LLC - Noshrevan Namoradze - 51%, Ketevan Kalandadze - 49%
Noshrevan Namoradze contributed 30,000 to the Georgian Dream in 2021 and 50,000 in 2022.

According to the press release of the Chamber of Commerce and Industry, the Head Manager of the “Green Gardens” company Tamar Berulava also took part in the forum. According to the LinkedIn profile, she is the project manager of Kanda Agriculture LLC and business development manager of Luxury Residence LLC
The ownership of Green Gardens LLC are distributed as follows: Ivan Bideev /dual citizen, Georgia and Russian Federation/ - 51%, Galina Ivanicheva /Russian Federation/ - 38%, and Valeri Kisterev - 11%.
Ivan Bideev, apart from Green Gardens LLC, also owns 25% of Luxury Residence LLC. The remaining ownership is distributed as follows: Galina Ivanicheva - 25%, Georgia Investment Group LLC - 50%. The owner of Georgia Investment Group LLC is a former official of the Constitutional Security Service (კუდ-ი) Roland Shindelishvili, who accused other superiors of the enforcement agency of repressions against him and his family.
According to the business register, Ivan Bideev also owns:
Prime Residence LLC - Ivan Bideev /dual citizen Georgia, Russian Federation/ 50%; Galina Ivanicheva /Russian Federation/ 50%
Apple Garden LLC - 100%
Semiramida’s Garden LLC - 100%
Athena Georgia LLC - Ivan Bideev /dual citizen Georgia, Russian Federation/ 90%; Valeri Kisterev, /Russian Federation/ 5%; Artem Novikhin /Russian Federation/ 5%
European Garden LLC - Ivan Bideev /dual citizen Georgia, Russian Federation/ 51%; Galina Ivanicheva /Russian Federation/ 38%; Valeri Kisterev /Russian Federation/ 11%.
Edem Garden LLC - Ivan Bideev /dual citizen Georgia, Russian Federation/ 51%; Galina Ivanicheva /Russian Federation/ 38%; Valeri Kisterev /Russian Federation/ 11%.
Kanda Agriculture LLC is located in the village of Kanda and has been building super-intensive fruit and almond orchards since 2022. The company acquired 200 hectares of land as a result of a large-scale agreement with the state in the village of Kanda in 2021. On 120 hectares of the total 200, super-intensive fruit and almond orchards have been built. The company was established in 2021. Its current owners are: Luiza Alaverdovi - 51%; Galina Ivanicheva /Russian Federation/ - 38%, and Valeri Kisterev /Russian Federation/ - 11%.
Luiza Alaverdovi is a Georgian citizen. She also owns 100% of Georgian Development 2022 LLC She is the Development Director of Kanda LLC, the owner of which is the Russian citizen Galina Ivanicheva. Alaverdovi is also the director of Prime Residence LLC along with Ivan Bideev (dual citizen Georgia, Russian Federation), with 50% each.

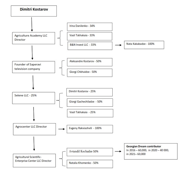
According to the press release, another participant of the business forum was the founder of television company “Saperavi”, Dimitri Kostarov /Georgian citizen/. The owners of Saperavi TV LLC are: Aleksandre Kostarov - 50% (share manager Natalia Khomenko), Giorgi Chkhaidze - 50%. The register does not indicate that Dimistri Kostarov has links to the company, although in the public space he presents himself as its founder.
Dimitri Kostarov is also the Director of Agriculture Academy LLC, the owners of which are: Irina Danilenko /dual citizen Georgia, Russian Federation/ - 34%; Vasil Tskhakaia - 33%; B&N Invest LLC - 33%. Dimitri Kostarov also owns 25% of Selene LLC, with the remainder owned by Vasil Tskhakaia (25%) and Giorgi Gachechiladze (50%).
Vasil Tskhakaia owns various companies with Danilenko /Russian Federation/, Artyom Griogirian, Ioseb Alavidze (former official of the Ministry of Internal Affairs), Ali Japari Rudsar /Iran (Islamic Republic)/, Nurmand Khanjari Kakavandi /Iran (Muslim Republic)/, and others. Tskhakaia is also a member of the Georgian Carting Federation, the chairman of which is the Georgian and Russian dual citizen Roman Khidesheli.
The owner of 100% of B&N Invest LLC is Nata Kakabadze /dual citizen Georgia, Russian Federation/, while Elbai Dursunov is the Director. The company was founded by B&N LLC, also owned by Nata Kakanadze and founded by the most prominent Georgian businessman active in Saint-Petersburg, Badri Kakabadze /dual citizen Georgia, Russian Federation/, in 2010. In 2022, as a result of reorganization, it was merged with the G. Natadze Sanitary, Hygiene, and Medical Ecology Scientific-Research Institute LLC.
Dimitri Kostarov is also the director of Agrocenter LLC (owner - Evgeny Rakviashvili, 100%) and Agricultural Scientific-Enterprise Center LLC (owners: Natalia Khomenko - 50%, Avtandil Kochadze - 50%).
It should be noted that the Agricultural Scientific-Enterprise Center LLC was founded in January 2013 by Kostarov, although in November of the same year Natalia Khomenko became the 100% owner. Since February 2014, Avtandil Kochadze and Khomenko have been the owners of 50% each.
Dimitri Kostarov and Avtandil Kochadze founded Creditagro LLC in January 2013, with shares distributed as 51/49. Kochadze became owner of 100% of the company in March of the same year, while Natalia Khomenko has been the owner of 50% since February 2014.
Avtandil Kochadze donated 60,000 lari to the Georgian Dream in 2016 and 2017, 40,000 in 2020, and 60,000 again in 2021. In total - 220,000 lari.

Another participant, Soso Guruli, owns two companies - Sonata LLC, Tripspace LLC. He owns 100% of both. According to its publicly available Facebook profile, Tripspace is engaged in car rental and travel services.
As for participants of the forum from the Russian side:
The Business Council was created at the initiative of the Chamber of Commerce and Industry of the Russian Federation, and the meeting was chaired by its vice president, Vladimir Padalko.
According to the map published on the website, the Chamber has business councils all over the world, but only in countries that are not on the list of "unfriendly" countries. Among these are: Syria, Iran, Belarus, Venezuela, etc.
Source: https://international.tpprf.ru/
It is interesting that the chairman of the Russian-Georgian Business Council and another participant of the session, Yuri Balashov, is the head of the board of directors of «ИК Румб» LLC. The innovative company Rumb (ИК РУМБ) is a resident of the technological-innovative special economic zone of the city of Dubni and carries out the following activities:
Development, production, sale, and support of modern navigation devices and systems;
Development, implementation, and maintenance of software, including mobile applications and cloud services, designed to work with navigation devices and geospatial data;
Provision of services using the developed software, services, and navigation equipment.
Another participant of the meeting, Davit Tsetskhladze, is the president of the organization Federal Georgian National-Cultural Autonomy in Russia and the founder and president of the Foundation for Revival and Development of Russia-Georgia Relations. Born in 1982 in Batumi, he is the son of Vazha Tsetskhladze, member of the third convocation of the Supreme Council of the Autonomous Republic of Adjara. In 1999-2003 he studied at the Academy of the Ministry of Internal Affairs of Georgia, from 2005 he continued his studies at the Law Faculty of the Moscow Institute of Management and Law.
Conclusion:
Russia's harmful influence in neighboring countries defines the acute challenges facing the region in the political, economic, and social spheres. Under the guise of trade and economic relations, the Kremlin has long used issues related to corruption and money laundering in both its foreign and domestic policy. This means that the export of corrupt practices is purposefully used to weaken and destabilize democratic institutions, especially in countries with an unstable economic system.
Business is linked to socio-political actors and influences public perception and long-term attitudes. Examining such close ties between political, civic, and media actors and business companies owned by Russian citizens is necessary in order to understand the degree of dependence on Russian capital in Georgian business and strategic areas (ties that may, to some extent, even threaten the country's sovereignty).
If business relations with Russia in the recent past were somewhat secretive, today we are dealing with open partnerships and mutual statements that the situation will improve and Russian capital will no longer be hindered from circulating in Georgia. The policy that Georgia has been pursuing recently, which culminated in April 2024 with the return of the "Russian Law" to the agenda and the attempt to definitively silence the non-governmental sector, the media, and other independent actors, is most likely responsible for giving the Russian side the ability to make these kinds of statements.
It should be noted that meetings of the Russian-Georgian Business Council were also held in 2023. On September 19, the Council discussed the expansion of transport links, a topic of immense strategic importance. On December 4, they discussed cooperation in the field of tourism, where simplifying transport flow between Russia and Georgia was also a main topic.
On May 14, 2024, the Russian Chamber of Commerce and Industry (ТПП) published a press release, according to which another session of the Russian-Georgian Business Council was held in Moscow.
Business partners of Valerian Tsertsvadze, a judge sanctioned by the USA, and his family participated in the session. Other participants included representatives of businessmen with close ties to the government.
-

This material has been financed by the Swedish International Development Cooperation Agency, Sida. Responsibility for the content rests entirely with the creator. Sida does not necessarily share the expressed views and interpretations.